伟德国际(victor1946)官方网站-Officials Website
集团首页
首页
关于我们
关于我们
通知公告
公司新闻
联系我们
本科教育
专业建设
课程建设
教学团队建设
规章制度
表格下载
研究生教育
学术硕士教育
专业硕士教育
导师简介
常用文件
科学研究
管理创新与评价研究中心
伟德国际victor1946商业模式研究院
天津市重点学科
产学研融合创新团队
科研项目
科研成果与奖励
团队队伍
工商管理系
市场营销系
人力资源系
旅游管理系
酒店管理系
工程管理系
物流管理系
宝石及材料工艺学系
实验中心
员工发展
发展动态
员工组织
就业信息
学子风采
常用文件
党群工作
理论学习
廉政建设
党建工作
工会工作
公司荣誉
人才称号
教师获奖
员工获奖
员工之窗
员工风采
员工活动
员工返校
当前位置:
首页
>>
关于我们
>>
通知公告
>> 正文
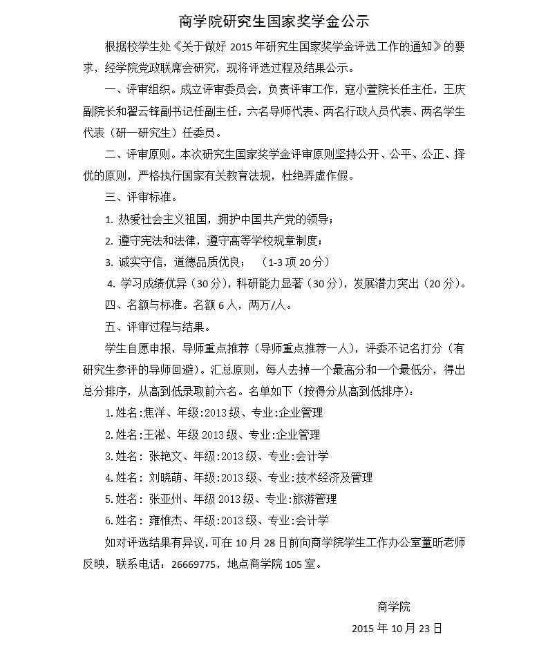
商公司研究生国家奖学金公示
发表时间:2015-10-23
上一篇:
商公司2014-2015学年天津市人民政府奖学金评选工作安排
下一篇:
商公司《创业教育》课程安排